重庆市北碚区教育委员会
关于拟同意设立非学科类校外培训机构
的公示
按照教育部等十三部门《关于规范面向中小学生的非学科类校外培训的意见》(教监管〔2022〕4号)和《重庆市非学科类校外培训机构审批流程(试行)》《重庆市非学科类校外培训机构设置标准和管理指南(试行)》等文件要求,经区教委联合区文化旅游委综合评定,新申办非学科类校外培训机构材料审核和现场核验通过(名单详见附件),拟同意设立,现予以公示。
如有异议,可自公示之日起5个工作日内,请向北碚区教委反映,举报请使用真实姓名及联系方式,匿名举报不予受理。联系电话:023-68860332,联系地址:北碚区缙云大道6号北碚区教委207办公室。
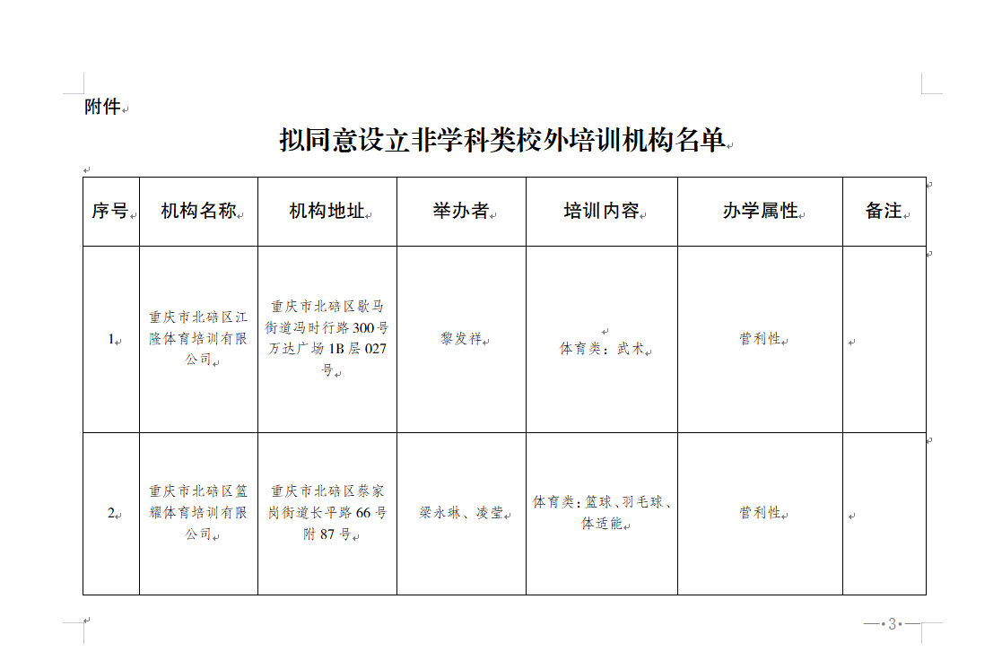
附件:拟同意设立非学科类校外培训机构名单
重庆市北碚区教育委员会
2025年10月20日
(此件主动公开)

大中小